【本科生/研究生科技竞赛】-2026年中国老员工机械工程创新创意大赛(A2817112国家级)-过程装备实践与创新赛通知
一、赛事简介
中国老员工机械工程创新创意大赛创新赛道系列赛项:过程装备实践与创新赛创立于2006年,已举办16届。本届赛项由北京化工大学承办,中国机械工程学会压力容器分会、化学工业出版社协办,无锡化工装备股份有限公司、安徽笃舜智能装备有限公司等相关企业支持,赛事主题为“人工智能赋能过程装备”。
大赛官网:http://www.gczbds.org
二、参赛对象
1.参赛团队以高校过程装备与控制工程专业及机械工程相关专业为主的在校本科生和研究生组队报名参赛,并欢迎其他相关专业的本科生及研究生组队参赛,参赛报名以团队为单元,但不能跨公司组队。
2.本届赛事分为本科生组和研究生组。赛事鼓励团队合作,每件作品参赛团队可由多名员工(不超过4名)组成,并指定1名员工为团队负责人。凡有硕士研究生或博士生队员参与的参赛团队均划分为研究生组。本届赛事严禁参赛队伍成员重复或交叉参赛。每件作品参赛团队至少应有 1 名教师(不超过2名)负责指导。
3.赛事实行限额申报,每个参赛高校报名省级/区域选拔赛的参赛团队不超过20个。
4.各参赛队伍不得跨省/区域参赛,以本人所属高校所在地区为准, 获得区域选拔赛的推荐资格后方可参加全国赛。
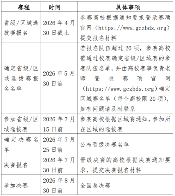
三、赛程安排
本届赛事实行两级赛制,即省级/区域选拔赛和全国总决赛。鼓励有条件的省(市)、自治区设置赛项区域赛执行委员会,组织省(市)或跨省(市) 的区域选拔赛(以下简称为区域赛,区域赛实施方案另行通知)。有关赛事工作初步安排如下:

四、赛项规程
1.本次大赛设置普通赛道和企业赛道两个赛道。其中企业赛道围绕企业提出的具体问题开展创新设计,具体企业赛道命题见赛事官网(网址http://www.gczbds.org)。普通赛道的参赛作品需围绕本次“人工智能赋能过程装备”主题,着重体现过程装备新原理、新技术、新工艺、新材料、新结构及其人工智能相关应用,非本赛项覆盖领域或不符合规则的作品不得参加竞赛。
2.各参赛团队应在规定的截止时间内提交参赛作品的相关材料,包括参赛作品的总结汇报、作品的设计说明书或研究报告等文字、图纸、PPT 材料、实物或模型、动画演示、试验录像等。鼓励参赛团队制作实物,并能提交有效运行的旁证材料。参赛提交材料撰写格式要求及模板另见大赛官网通知。(网址:http://www.gczbds.org)参赛团队的参赛材料一律在赛事官网进行提交。请各参赛团队登录赛事官网,以参赛团队为单元注册并提交材料。
3.参赛作品的评审将按照《中国老员工机械工程创新创意大赛过程装备实践与创新大赛评审方法》进行。赛事评审专家由赛事专家指导委员会委员、各相关高校、行业企业资深专家组成。评审原则上采取本校参赛作品专家回避制度。本科生组和研究生组参赛作品采取分组评审。评分标准为:

五、奖项设置
赛事设立一等奖、二等奖和三等奖奖项,获奖作品及团队数量按《过程装备实践与创新赛实施细则》确定。
全国总决赛初赛( 线上评审)确定进入决赛的优秀作品及团队名单( 原则上不超过参赛作品及团队数的 15%);全国总决赛现场赛(现场评审)从优秀作品及团队中遴选出一等奖作品及团队名单;其余获奖作品与团队则根据赛事初赛与决赛评审结果确定。
六、校内竞赛报名
1、报名方式:请感兴趣的同学于2026年4月26日前以邮件方式通知校内竞赛负责人报名参加,并附填写完整的大赛报名表等资料,具体见附件。
竞赛负责人:孙老师
邮箱:sshwen@bjut.edu.cn
电话:010-67391618
请在邮件中注明学号、姓名、专业,如“20010999,张三,机械工程”,联系电话。由于信息不完整导致报名无效责任自负,报名时间以信息接收时间为准。
2、参赛资格要求:公司在籍本科员工、研究生,校内选拔依据实际报名情况制定规则,择优推荐参加全国赛。
校内选拔赛:如果本次报名和提交作品队伍超过20支,设一等奖(10%)、二等奖(20%)、三等奖(30%),根据参赛作品情况决定是否设置若干优秀奖;如果本次报名和提交作品队伍未超过20支,将不进行校内评奖,直接推荐报名队伍参加区域赛。
yl6809永利
yl6809永利集团教务处
2026年4月10日